电话:13928276856
网址:www.bingxueqimendunjia.com
冰雪奇门遁甲先天易学|周易大师的来历。自冰雪发布文章以来,文笔算不上好,从来没有铿锵华丽的句子。我只是一名易学爱好者和研究者,一向以来都是以易说理,通过网络把我在易学界所了解的现状、情况如实的给易学爱好者分析,供大家用心思考。我所发布的文章,在各路“大师”们眼里就是臭狗屎,因为会影响了他们的生意和财路。致各路周易“大师”:你们看到我的文章,没必要在背后指指点点和搞小动作,如果你们认为我写得不对,你们也可以把正确的易理写出来普及给所有易学爱好者,学术的真伪需要经得起检验、用论证来判定,而不是人云亦云和搬书照念。冰雪所传授之易理不可能完全绝对的达到真理,只能不断努力的往真理接近。正确的易理符合客观规律、符合唯物辩证,一切不能被证实、不能反推检验的都为伪易学!
分享一下我们国内独有的一个特色——周易大师,目前全国遍地都是所谓的周易大师他们究竟是一帮什么样的货色?
【一】编造头衔:
网上搜索周易大师就会出来一堆乱七八糟的简介基本上都大同小异,某某大师:XX学术大会首席XX主席、XX院士、XX院长、XX教授等等。说等等两字,是因为后面还跟着几十个听都没听过的头衔一下子说不完。
借此,冰雪提醒广大易学爱好者:易学界从来就没有一个合法的、全国性的易学机构和组织公开性的进行过全国范围内的职称评定,即使有些易学机构和组织进行了所谓的职称评定,那也是一家之评。根本不是像全国卫生系统评定的医生职称,全国教育系统评定的教师职称那样公开透明,颁发证书给他们的山寨机构都是为了盈利而已,都是在帮他们打擦边球,去蒙骗不知情的人。

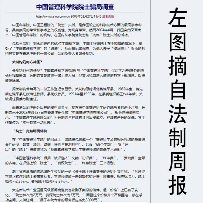
上图摘自法制周报,里面所揭露的“中国管理科学院”,以及冰雪在《易经数字能量为伪易学》一文中揭露的“中国国学院”,从两者的案例当中得知,易学界的职称、名号和头衔,来源有四种:
第一种:自封,想封什么就封什么;
第二种:花钱买,由山寨机构颁发;
第三种:干脆胡编乱造,根本子虚乌有;
第四种:冒充、接近国家机构,以假乱真。
由此证明,易学界的职称、名号和头衔,都是吹牛,都是用于欺骗易学爱好者,让大家进入圈套,所谓的证书和奖状都是一文不值的东西。

【二】编造履历:
这通常会出现在很多不成气候的小机构里面,因为资源有限,没有平台,没有太多的包装,所以进行各种编造:“自幼与名门道派渊源深厚,研习道法数十载,15岁就开始研究易经风水,得诸多法脉承传......”15岁开始“研究易经”却不知道《易经》非预测学?九年义务教育初中还没上完就计划着如何出来社会忽悠吗?评析:易学界绝大部分的大师原本都没工作,没学历,只知道在这个风水盛行的年代里可以打着《易经》的旗号出来忽悠。
【三】编造故事:
宣称自己为“XX法脉承传者,时隐山野,时居闹市,来往于仙境地府,心志淡泊,性如闲云野鹤,意在山水之间,今秉师命,借缘入世,缘将XX奇门、返老还童之神仙栽接法等真传绝学传与有缘,济世度人......”甚至还有的宣称自己具有开光能力、可以隔空查体、隔空治病......评析:请问是神话小说看多了吗?明显就是在侮辱广大群众的智商。能隔空查体和治病,国家设定医院还有意义吗?如此神通广大,国家怎么没给你颁奖?

【四】不能自圆其说:
精通各种风水、命理、奇门、六壬等等。各种精通,实则就是狗屁不通!最后骗不下去了,无法自圆其说的时候,就说求测者福报不够,这显然就是一个完美的扯淡。“调整”好了都是“大师们”的功劳,然后把案例无限放大几千几万倍。“调整”不好就是长篇大论的鬼话连篇。重点:正确的知识具有普遍适用性,作用在个别人身上有效果的,那都是“瞎猫碰到死耗子”而已,统称概率学!
这就是大家一直以来接触的、所谓的周易大师,也就是在我眼里的一群周易忽悠、丢人现眼的东西。这些东西的所作所为,简直就是在扇中国人的脸!
冰雪老师在此提醒广大易学爱好者:尊崇易理,远离大师。【伏羲先天易学冰雪奇门遁甲】旨在弘扬真正之国学,传播正确之易理。八卦有先天和后天之分,古有伏羲氏画先天八卦,邵康节创先天易学,以先天八卦为理论基础和指导思想之先天易理乃方术之大根大本,而奇门遁甲为方术之首,配先天八卦乃易理之大宗;后天八卦以当时当地情况而强行对应物质世界,实质并不能放之四海而皆准,不具有广普性,流传至今的易学已支离破碎,没有一套是完整的,绝大部分违背了易理,也不能被证实。正确的易理符合客观规律、符合唯物辩证。一切不能被证实、经不起反推检验的易学都为伪易学!冰雪在此提醒广大易学爱好者:尊崇易理,远离大师。当代以先天八卦为基础用于教学的易学研究者屈指可数,【冰雪奇门遁甲学派】所传授之易理与【先天奇门王氏学派】截然不同,请大家在求学之路上谨慎选择,以免被其错漏百出的“理论”所误导!针对此学派之谬论冰雪已作出点对点的评析,详情请参看《批先天奇门王氏学派之十大谬论》。
【伏羲先天易学冰雪奇门遁甲学派及冰雪先天数理学派创始人】:冰雪老师13928276856微信电话同号。
【冰雪奇门彩经网络科技有限公司】网址www.bingxueqimendunjia.com
阅读更多学术性文章请于各大网络平台搜索“冰雪奇门遁甲”。